* *
Právě je sob 01. lis 2025 12:12:59

Všechny časy jsou v UTC + 1 hodina




Odeslat nové téma Odpovědět na téma  [ Příspěvků: 274 ]  Přejít na stránku Předchozí  1 ... 15, 16, 17, 18, 19
Autor Zpráva
 Předmět příspěvku: Re: Black Stang 05 V6
PříspěvekNapsal: ned 20. kvě 2018 19:22:43 
Offline
Legatus
Legatus
Uživatelský avatar

Registrován: pon 06. led 2014 14:52:13
Příspěvky: 762
Bydliště: Praha
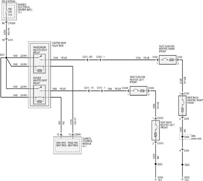
Kdyby někdo taky chtěl použít originál premium ovládání klímy s tlačítky pro zapínání vyhřívání sedaček, není nic jednoduššího. Stačí na eBay pořídit nový modul a připojit piny 12,13 pro pravou a levou sedačku k odpovídajícímu relé a je hotovo. Samozřejmě teda je potřeba mít nebo dodělat to vyhřívání sedaček.A sorry za kvalitu fotek, v garáži mám docela šero.


Přílohy:
2B04228C-17D1-4A71-9DDB-C7CECEB15888.jpeg
2B04228C-17D1-4A71-9DDB-C7CECEB15888.jpeg [ 92.5 KiB | Zobrazeno 27169 krát ]
52E89C2F-8DF1-41DE-B92C-FD50B866D949.jpeg
52E89C2F-8DF1-41DE-B92C-FD50B866D949.jpeg [ 113.2 KiB | Zobrazeno 27169 krát ]
DBA59638-A916-4700-A1BD-389F276653A4.jpeg
DBA59638-A916-4700-A1BD-389F276653A4.jpeg [ 55.51 KiB | Zobrazeno 27169 krát ]

_________________
Mustang 05 V6
Podvozek:Koni FSD shocks,H&R OE springs,Watts-Link,Torque-arm
FRPP front LCA, Eibach rear LCA
Drivetrain:Totsen LSD, carbon fiber driveshaft
Motor:SSM Heads, ME tune Vyfuk:JBA headers, FRPP Bullitt
Karoserie:3D Carbon bodykit...
Nahoru
 Profil  
Odpovědět s citací  
 Předmět příspěvku: Re: Black Stang 05 V6
PříspěvekNapsal: sob 23. čer 2018 10:17:47 
Offline

Registrován: úte 19. čer 2018 22:11:19
Příspěvky: 1
Super :)


top cb radio antenna

_________________
best ssb cb radio :roll:


Naposledy upravil davidradio dne stř 27. čer 2018 12:46:30, celkově upraveno 2

Nahoru
 Profil  
Odpovědět s citací  
 Předmět příspěvku: Re: Black Stang 05 V6
PříspěvekNapsal: sob 23. čer 2018 10:33:25 
Offline
Legatus
Legatus
Uživatelský avatar

Registrován: pon 06. led 2014 14:52:13
Příspěvky: 762
Bydliště: Praha
Jj dávám často i na FB, tam se to ale časem ztratí v historii, tady na fóru jsou příspěvky dohledatelné i po roce a hezky pohromadě ;-)

_________________
Mustang 05 V6
Podvozek:Koni FSD shocks,H&R OE springs,Watts-Link,Torque-arm
FRPP front LCA, Eibach rear LCA
Drivetrain:Totsen LSD, carbon fiber driveshaft
Motor:SSM Heads, ME tune Vyfuk:JBA headers, FRPP Bullitt
Karoserie:3D Carbon bodykit...


Nahoru
 Profil  
Odpovědět s citací  
 Předmět příspěvku: Re: Black Stang 05 V6
PříspěvekNapsal: pon 25. čer 2018 9:34:45 
Offline
Legatus
Legatus
Uživatelský avatar

Registrován: sob 11. čer 2011 22:18:37
Příspěvky: 3232
Bydliště: Praha
:) :) :) :)
Balki píše:
Jj dávám často i na FB, tam se to ale časem ztratí v historii, tady na fóru jsou příspěvky dohledatelné i po roce a hezky pohromadě ;-)


Nahoru
 Profil  
Odpovědět s citací  
Zobrazit příspěvky za předchozí:  Seřadit podle  
Odeslat nové téma Odpovědět na téma  [ Příspěvků: 274 ]  Přejít na stránku Předchozí  1 ... 15, 16, 17, 18, 19

Všechny časy jsou v UTC + 1 hodina


Kdo je online

Uživatelé procházející toto fórum: Žádní registrovaní uživatelé a 3 návštevníků


Nemůžete zakládat nová témata v tomto fóru
Nemůžete odpovídat v tomto fóru
Nemůžete upravovat své příspěvky v tomto fóru
Nemůžete mazat své příspěvky v tomto fóru
Nemůžete přikládat soubory v tomto fóru

Hledat:
Přejít na:  
cron
Powered by phpBB © phpBB Group
Český překlad – phpBB.cz